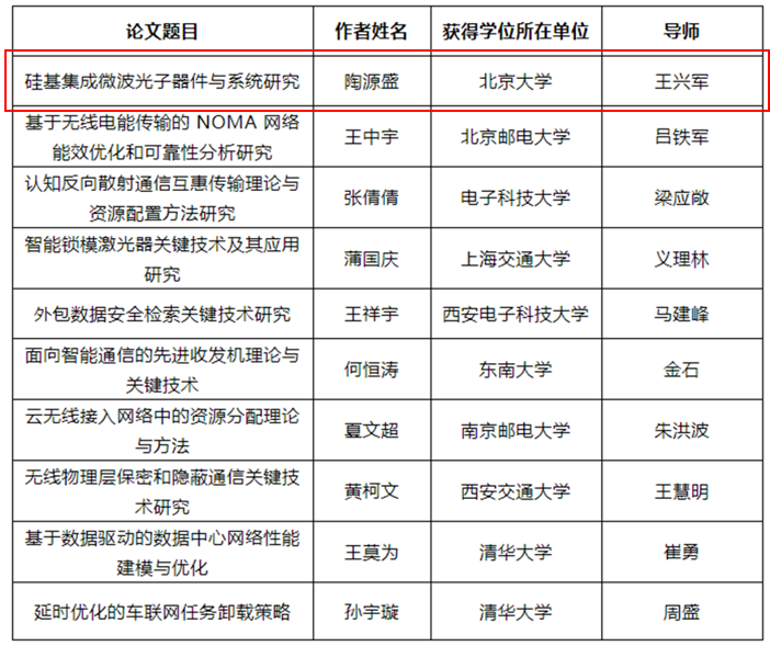
日前,中国通信学会公布了2022年度优秀博士学位论文的评选结果。按照《中国通信学会优秀学位论文评价管理办法(试行)》规定,经各高等院校、学会分支机构等单位和专家推荐,学会组织专家评价并向社会公示,最终确定10篇论文入选。成人影片
王兴军教授指导的博士学位论文《硅基集成微波光子器件与系统研究》入选,论文作者为2022届博士毕业生陶源盛。

为促进我国信息通信领域高层次人才科学精神和科研能力的培养,推动自主科技创新,中国通信学会每年度开展一次优秀博士学位论文的奖励评选工作,以表彰立足通信领域学科前沿、取得突破性成果、具有较好社会效益与应用前景的博士学位论文,激发博士研究生在信息通信领域做出创造性科研成果的积极性。
陶源盛,2017年本科毕业于电子科技大学光电信息学院,随后保送进入成人影片
电子学系(院)攻读博士学位,博士导师为王兴军教授,于2022年6月获得工学博士学位。在校学习期间,陶源盛同学曾获得成人影片
优秀博士学位论文、成人影片
五四奖学金、三好学生标兵、中国微波光子学学术新星(全国入选4名)、厉鼎毅纪念奖学金提名(全球入选10名)等荣誉奖项,入选全国博士后创新人才支持计划。

陶源盛博士与导师王兴军教授的合影
陶源盛的博士学位论文聚焦于硅基光电子学和微波光子学的交叉领域,即利用硅光集成技术实现微波光子系统的芯片化,提出了硅基多材料体系混合集成的片上微波光子系统制备方案,实现了微腔光梳驱动的硅光集成微波光子系统,完全芯片化集成的可重构微波光子滤波器、超宽带瞬时频率测量系统,高线性度的硅基-石墨烯电光调制器等重要研究成果,为推动下一代微波与光波融合的光电子信息系统的工程化与实用化做出了贡献。陶源盛目前已发表论文30余篇,相关成果以第一/共同第一作者发表于Nature、Laser & Photonics Reviews、Photonics Research(2篇)、Optics Express、Optics Letter等国际知名期刊,以及1次光通信领域重要国际会议ACP的Post Deadline Paper论文,3次在国际光电子领域顶级国际会议CLEO做口头报告。
新闻链接://www.china-cic.cn/Detail/24/4528/4528