近日,中国电子学会公布2023中国电子学会科学技术奖授奖名单,由成人影片
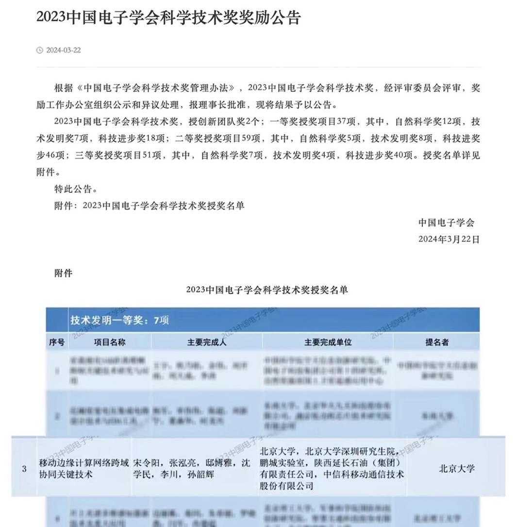
宋令阳教授牵头完成的“移动边缘计算网络跨域协同关键技术”项目荣获技术发明一等奖。

项目介绍

“移动边缘计算网络跨域协同关键技术”项目由成人影片
、成人影片
深圳研究生院、鹏城实验室等单位共同完成,成人影片
参与成果研发的骨干还包括张泓亮助理教授和邸博雅助理教授。结合国家信息产业发展的重大战略需求,在工信部、科技部、国家自然科学基金委等项目支持下,项目团队针对传统边缘计算资源瓶颈问题,发明了计算与传输资源优化技术、多媒体内容主动缓存技术、多媒体内容智能推送技术,突破了传统边缘计算网络框架,构建了新一代移动边缘计算网络跨域协同关键技术与标准应用体系。
项目共授权发明专利20项,多项提案被5G国际标准采纳;代表性论文获国内外论文奖5项;项目成果在浪潮、华为、延长石油、爱奇艺等公司的商用和试验网络系统中得到验证和应用。
奖项介绍

“中国电子学会科学技术奖”设立于2003年,主要奖励在电子信息领域科学研究、技术创新与开发、科技成果推广应用和实现产业化方面取得卓著成绩或者作出突出贡献的集体和个人。经中国电子学会科学技术奖评审委员会评审、评审结果公示、中国电子学会理事长批准,2023中国电子学会科学技术奖一等奖授奖项目37项,其中技术发明奖7项。
公告链接
2023中国电子学会科学技术奖公告链接://www.cie.org.cn/list_43/12219.html